您现在的位置:
首页
>
通知通告
学会简介
学会动态
通知通告
党建园地
联系我们
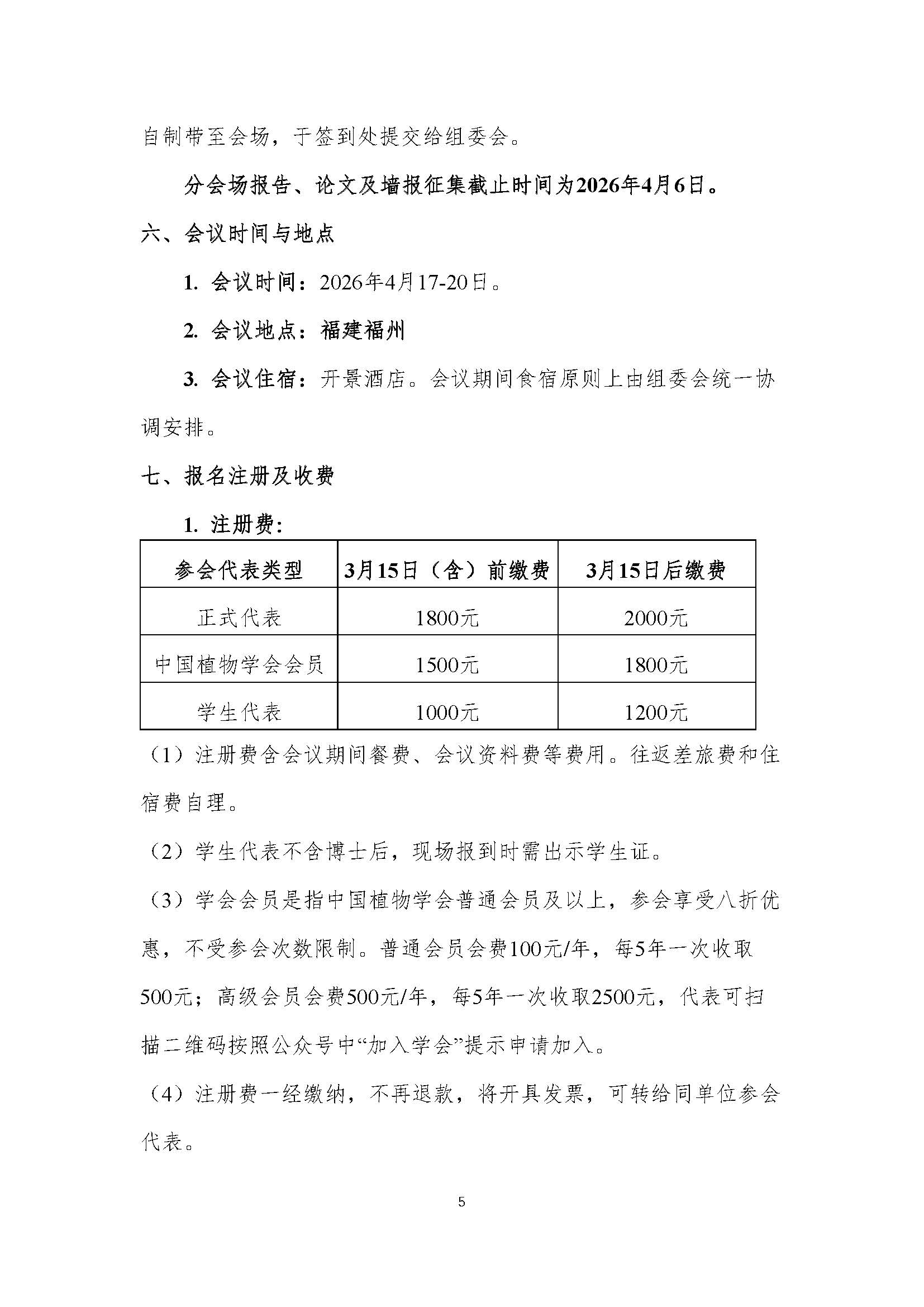
第六届全国水生植物资源与环境学术研讨会第一轮通知
userfiles/附件(1).docx